
Для собственников бизнеса, CEO
и операционных директоров

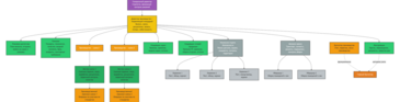
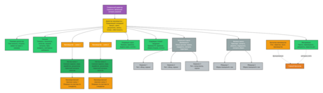
| Организационная структура компании | Функции подразделений и кроссфункциональные связи |
| Роли и ответственность руководителей | Порядок принятия решений и контроль исполнения |
| Ключевые бизнес-процессы и точки сбоев | Мотивация персоанла, логика KPI и управленческой оценки |